Skip to main content
Home
Download
Pricing
Why Submit?
Submit
Azat Salimov
1
templates
All Prices
All Templates
All Languages
Search templates
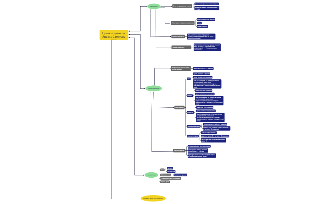
Промо страница Яндекс Самоката карта
Azat Salimov
Free