Skip to main content
Asadulova Asel

Asadulova Asel

15templates
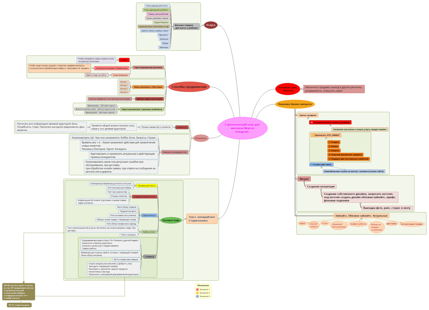
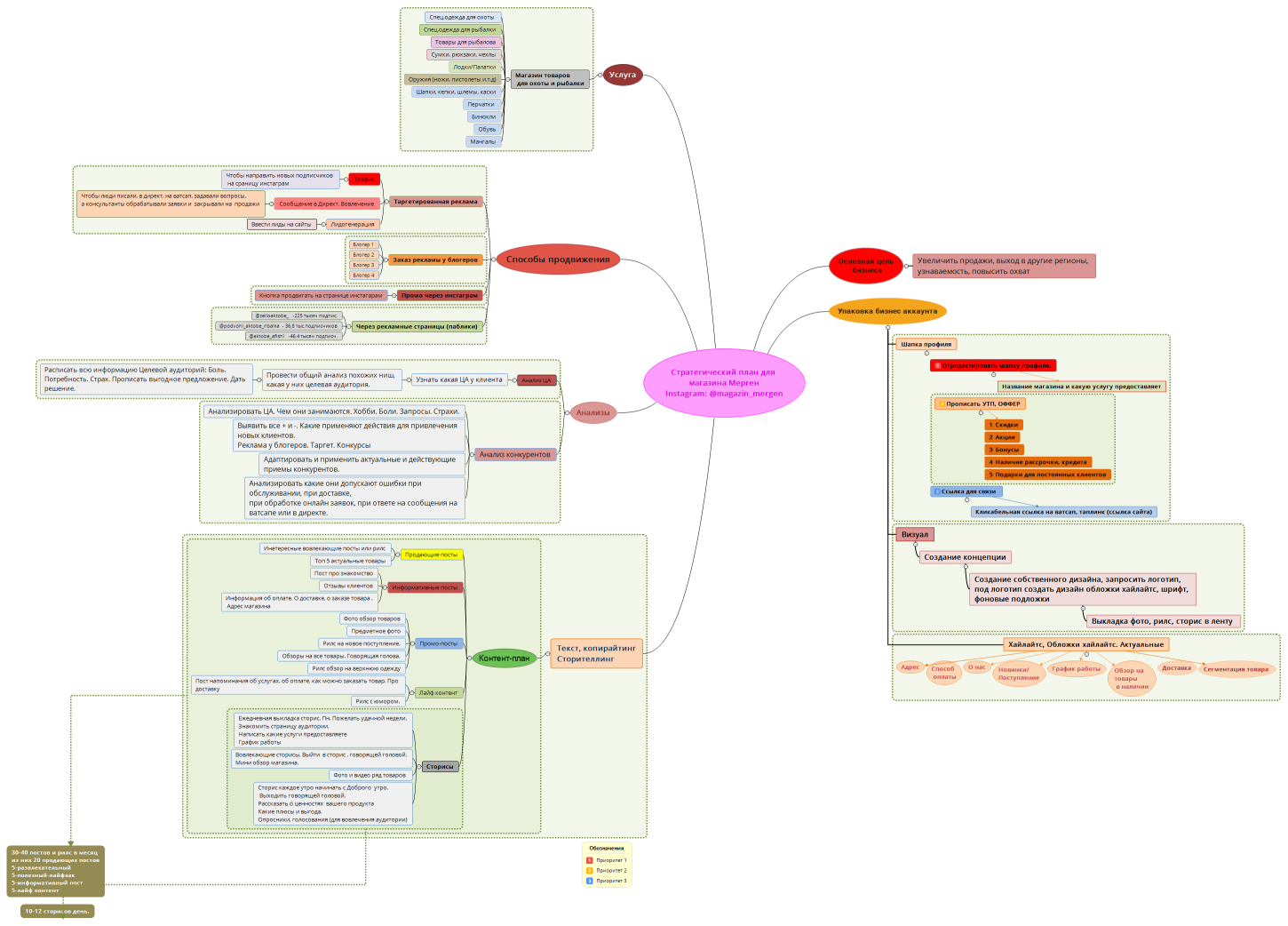
Стратегический план Instagram:
Стратегический план Instagram:
Asadulova Asel
Free
Стратегический план для магазина Мерген Instagram: @magazin_mergen
Стратегический план для магазина Мерген Instagram: @magazin_mergen
Asadulova Asel
Free
Стратегический план для магазина Мерген Instagram:
Стратегический план для магазина Мерген Instagram:
Asadulova Asel
Free
Стратегический план Instagram:
Стратегический план Instagram:
Asadulova Asel
Free
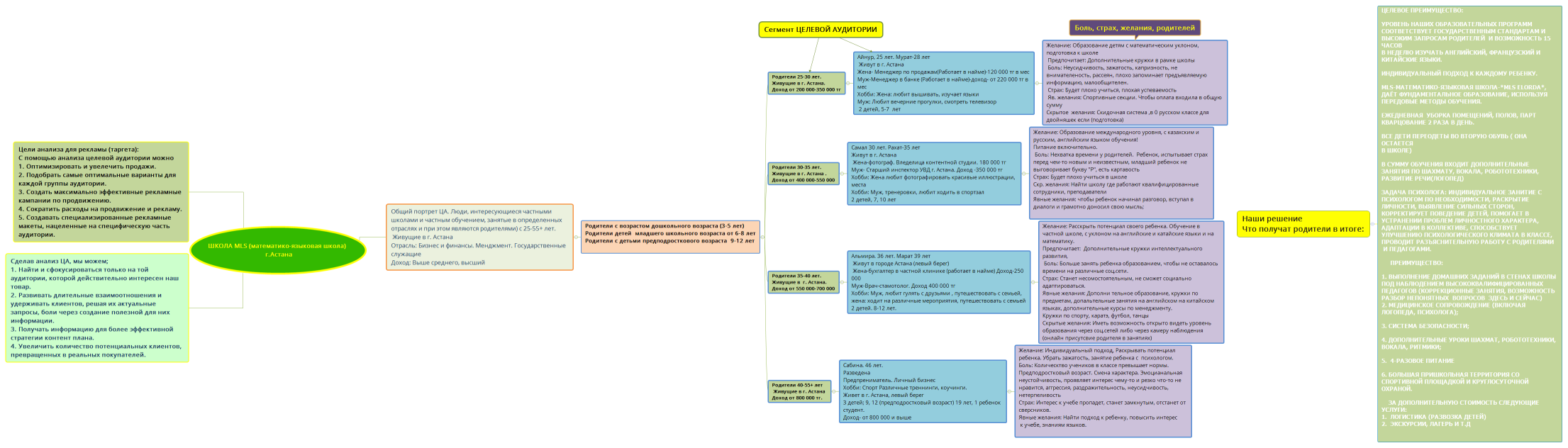
ШКОЛА MLS (математико-языковая школа)  г.Астана
ШКОЛА MLS (математико-языковая школа) г.Астана
Asadulova Asel
Free
ШКОЛА MLS (математико-языковая школа)  г.Астана
ШКОЛА MLS (математико-языковая школа) г.Астана
Asadulova Asel
Free
ШКОЛА MLS (математико-языковая школа)  г.Астана
ШКОЛА MLS (математико-языковая школа) г.Астана
Asadulova Asel
Free
ШКОЛА MLS (математико-языковая школа)  г.Астана
ШКОЛА MLS (математико-языковая школа) г.Астана
Asadulova Asel
Free
ШКОЛА MLS (математико-языковая школа)  г.Астана
ШКОЛА MLS (математико-языковая школа) г.Астана
Asadulova Asel
Free