Skip to main content
Home
Download
Pricing
Why Submit?
Submit
Archi Verst
1
templates
All Prices
All Templates
All Languages
Search templates
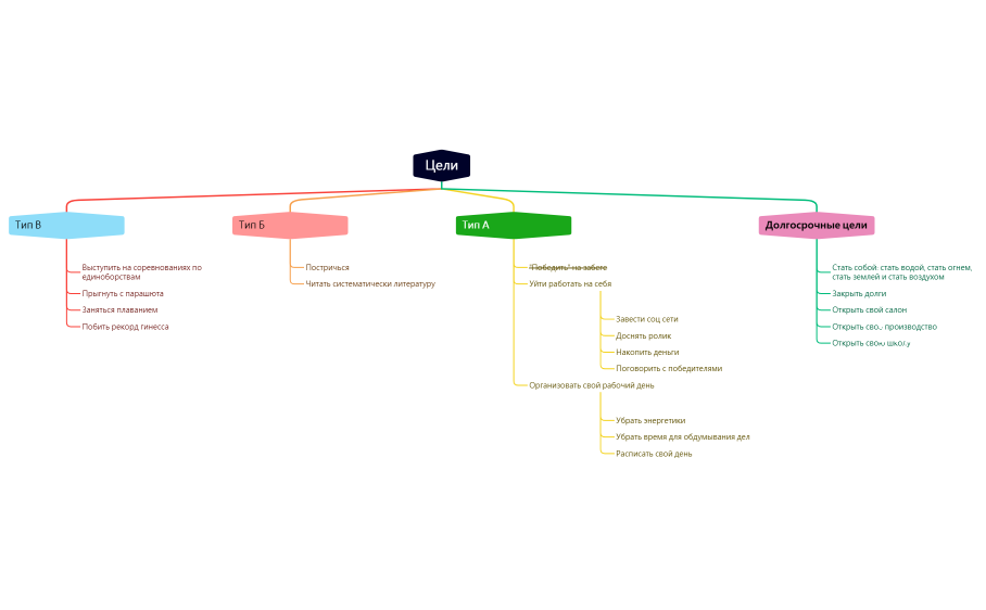
Цели ЗП.xmind
Archi Verst
Free