Skip to main content
antonio yrupailla

antonio yrupailla

9templates
GESTION DE LAS COMUNICACIONES DEL PROYECTO
GESTION DE LAS COMUNICACIONES DEL PROYECTO
antonio yrupailla
Free
GESTION DE LAS COMUNICACIONES DEL PROYECTO
GESTION DE LAS COMUNICACIONES DEL PROYECTO
antonio yrupailla
Free
9. Gestión de los Recursos del Proyecto
9. Gestión de los Recursos del Proyecto
antonio yrupailla
Free
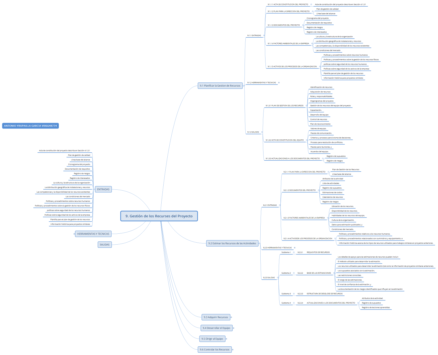
9. Gestión de los Recursos del Proyecto
9. Gestión de los Recursos del Proyecto
antonio yrupailla
Free
9. Gestión de los Recurses del Proyecto
9. Gestión de los Recurses del Proyecto
antonio yrupailla
Free
9. Gestión de los Recurses del Proyecto
9. Gestión de los Recurses del Proyecto
antonio yrupailla
Free
Gestion de los Recursos del Proyecto1
Gestion de los Recursos del Proyecto1
antonio yrupailla
Free
Grupos de Procesos y Areas de Conocimiento
Grupos de Procesos y Areas de Conocimiento
antonio yrupailla
Free
Grupos de Procesos y Areas de Conocimiento
Grupos de Procesos y Areas de Conocimiento
antonio yrupailla
Free