Skip to main content
Antonio Pannain

Antonio Pannain

5templates
Mappa 3
Mappa 3
Antonio Pannain
Free
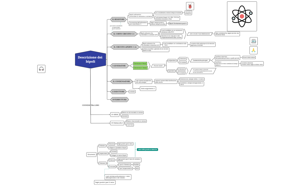
Descrizione dei bipoli
Descrizione dei bipoli
Antonio Pannain
Free
Descrizione dei bipoli
Descrizione dei bipoli
Antonio Pannain
Free
LEZIONE 1 mappa concettuale
LEZIONE 1 mappa concettuale
Antonio Pannain
Free
Senza titolo
Senza titolo
Antonio Pannain
Free