Skip to main content
Anouck Janicot

Anouck Janicot

8templates
Cultural influences on German versus U.S. management accounting practices (John B MacArthur 2006)
Cultural influences on German versus U.S. management accounting practices (John B MacArthur 2006)
Anouck Janicot
Free
Cross-cultural conflict and expatriate manager adjustment: An exploratory study (2004)
Cross-cultural conflict and expatriate manager adjustment: An exploratory study (2004)
Anouck Janicot
Free
Hofstede Model
Hofstede Model
Anouck Janicot
Free
Cultures nationales et conceptions du travail Philippe d'Iribarne Dans Traité de sociologie du travail (1998), pages 115 à 125 https://www.cairn.info/traite-de-sociologie-du-travail--9782804127558-page-115.htm
Cultures nationales et conceptions du travail Philippe d'Iribarne Dans Traité de sociologie du travail (1998), pages 115 à 125 https://www.cairn.info/traite-de-sociologie-du-travail--9782804127558-page-115.htm
Anouck Janicot
Free
MAnagement accountants
MAnagement accountants
Anouck Janicot
Free
 An Investigation of the Influence of Culture on Management Accounting. Ebba Josephine Ahl, B.Com (Master Thesis, Honours) 1999
An Investigation of the Influence of Culture on Management Accounting. Ebba Josephine Ahl, B.Com (Master Thesis, Honours) 1999
Anouck Janicot
Free
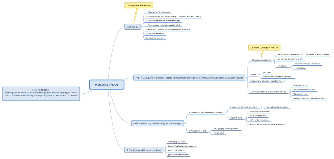
MEMOIRE : PLAN
MEMOIRE : PLAN
Anouck Janicot
Free
 An Investigation of the Influence of Culture on Management Accounting. Ebba Josephine Ahl, B.Com (Master Thesis, Honours) 1999
An Investigation of the Influence of Culture on Management Accounting. Ebba Josephine Ahl, B.Com (Master Thesis, Honours) 1999
Anouck Janicot
Free