Skip to main content
Home
Download
Pricing
Why Submit?
Submit
Anna Zabrodina
1
templates
All Prices
All Templates
All Languages
Search templates
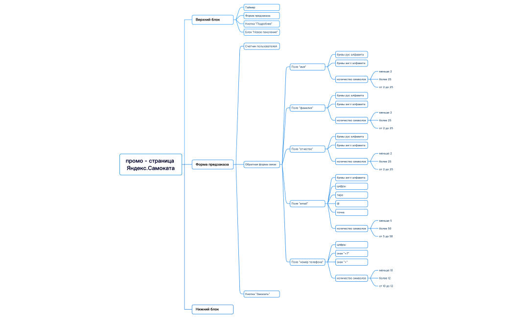
промо - страница Яндекс.Самоката-2
Anna Zabrodina
Free