Skip to main content
Alisson Segecs

Alisson Segecs

3templates
Plano
Plano
Alisson Segecs
Free
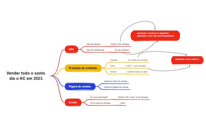
Vender todo o santo dia o AC em 2023.
Vender todo o santo dia o AC em 2023.
Alisson Segecs
Free
Vender todo o santo dia o AC em 2023.
Vender todo o santo dia o AC em 2023.
Alisson Segecs
Free