Skip to main content
Home
Download
Pricing
Why Submit?
Submit
Alisha Essop
2
templates
All Prices
All Templates
All Languages
Search templates
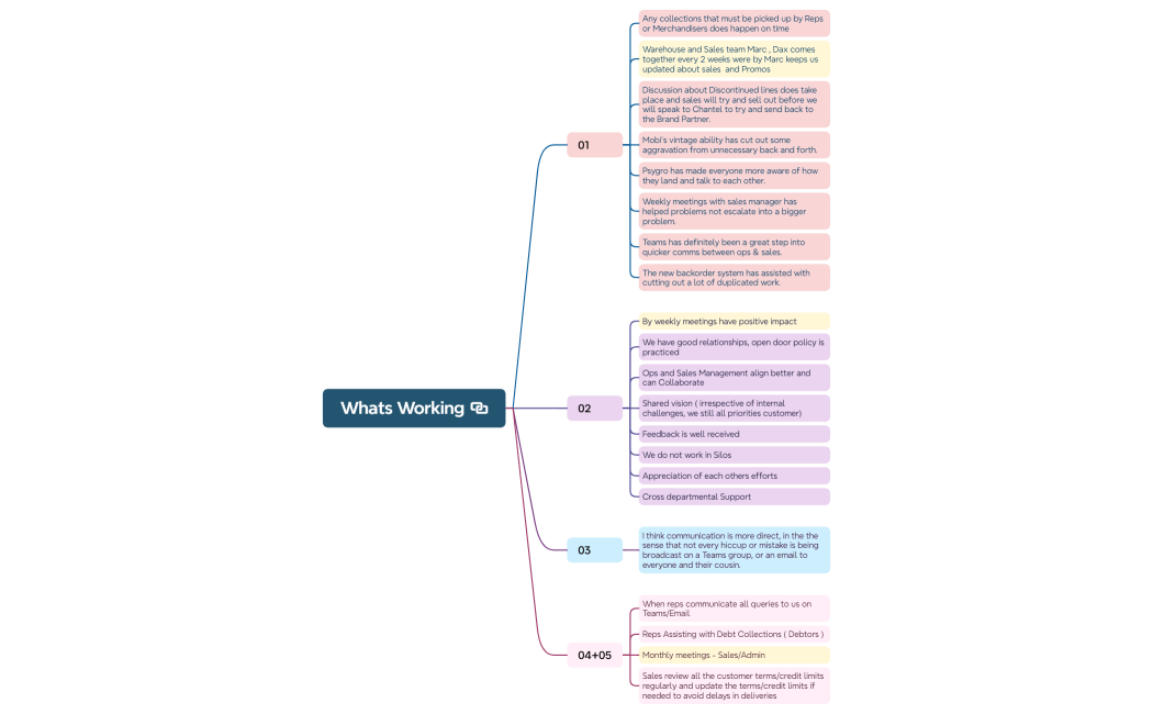
Sales vs. Ops - Whats Working vs. whats not working
Alisha Essop
Free
Katlego
Alisha Essop
Free