Skip to main content
Home
Download
Pricing
Why Submit?
Submit
Alice Stark
1
templates
All Prices
All Templates
All Languages
Search templates
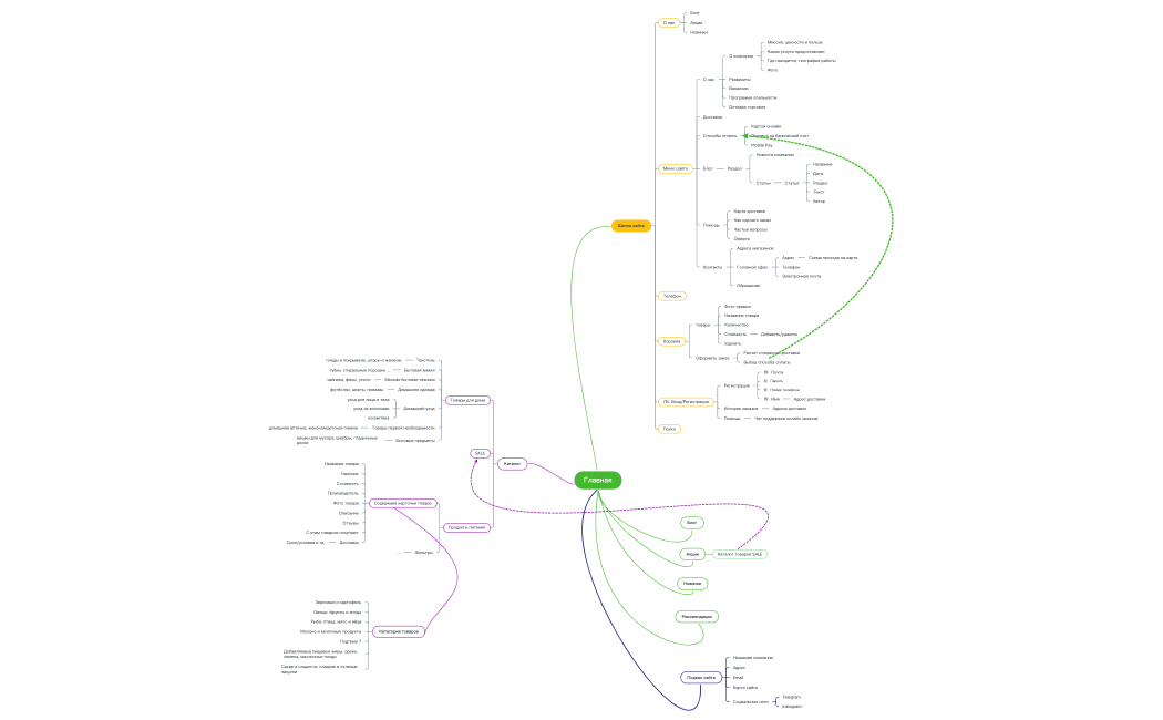
Африканский ИМ.xmind
Alice Stark
Free