Skip to main content
Alexandra Bulochnikova

Alexandra Bulochnikova

5templates
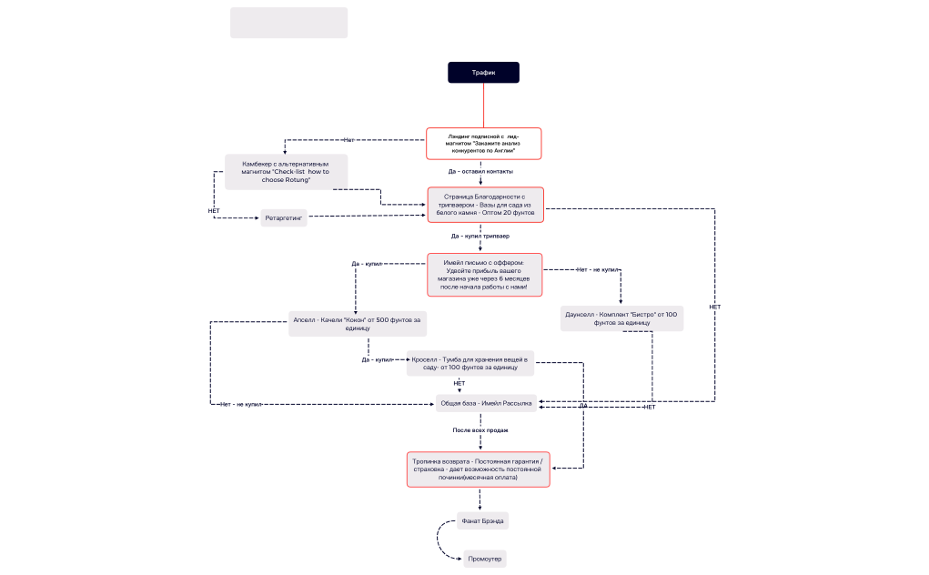
Реализация схемы воронки продаж
Реализация схемы воронки продаж
Alexandra Bulochnikova
Free
Sash-APP
Sash-APP
Alexandra Bulochnikova
Free
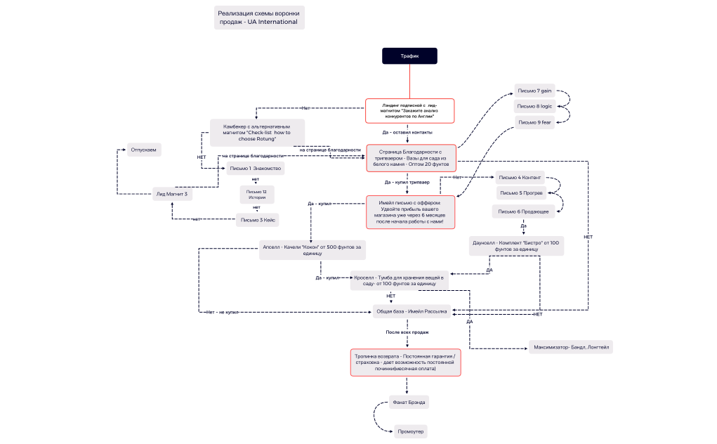
UAInternational
UAInternational
Alexandra Bulochnikova
Free
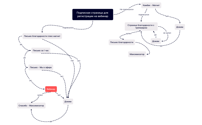
Автовебинарная воронка
Автовебинарная воронка
Alexandra Bulochnikova
Free
UAInternational
UAInternational
Alexandra Bulochnikova
Free