Skip to main content
Home
Download
Pricing
Why Submit?
Submit
Alex Smirnov
2
templates
All Prices
All Templates
All Languages
Search templates
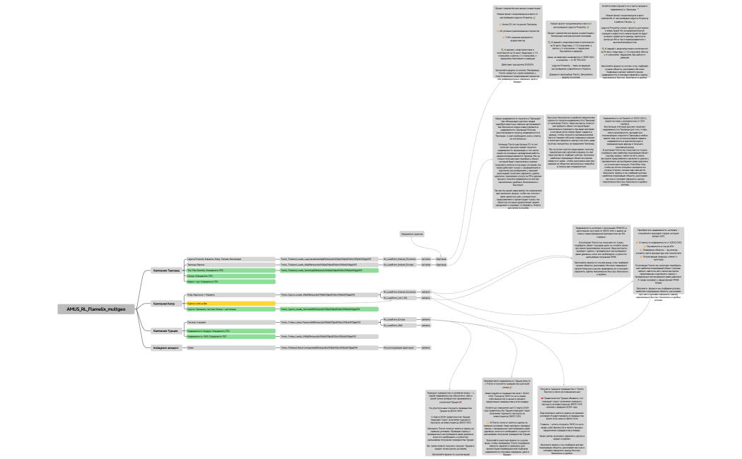
AMUS_RL_Flamelix_multgeo
Alex Smirnov
Free
AMUS_RL_Flamelix_multgeo
Alex Smirnov
Free