Skip to main content
Home
Download
Pricing
Why Submit?
Submit
Alex Polyanin
2
templates
All Prices
All Templates
All Languages
Search templates
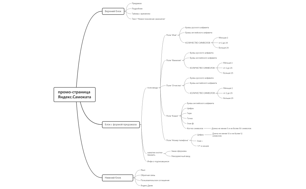
промо-страница Яндекс.Самоката Полянин А .Ю
Alex Polyanin
Free
промо-страница Яндекс.Самоката
Alex Polyanin
Free