Skip to main content
Alex K

Alex K

4templates
Инструмент для массовой выгрузки информации о ТПЛС роуминговых документов
Инструмент для массовой выгрузки информации о ТПЛС роуминговых документов
Alex K
Free
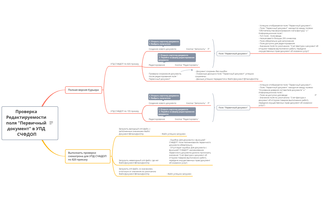
Проверка Редактируемости поля Первичный документ в УПД СЧФДОП
Проверка Редактируемости поля Первичный документ в УПД СЧФДОП
Alex K
Free
Проверка Редактируемости поля Первичный документ в УПД СЧФДОП
Проверка Редактируемости поля Первичный документ в УПД СЧФДОП
Alex K
Free
Проверка Редактируемости поля Первичный документ в УПД СЧФДОП
Проверка Редактируемости поля Первичный документ в УПД СЧФДОП
Alex K
Free