Skip to main content
Alex Garbuz

Alex Garbuz

4templates
Главная карточка товара
Главная карточка товара
Alex Garbuz
Free
Карточка товара Pit.md (без хедера и футера)
Карточка товара Pit.md (без хедера и футера)
Alex Garbuz
Free
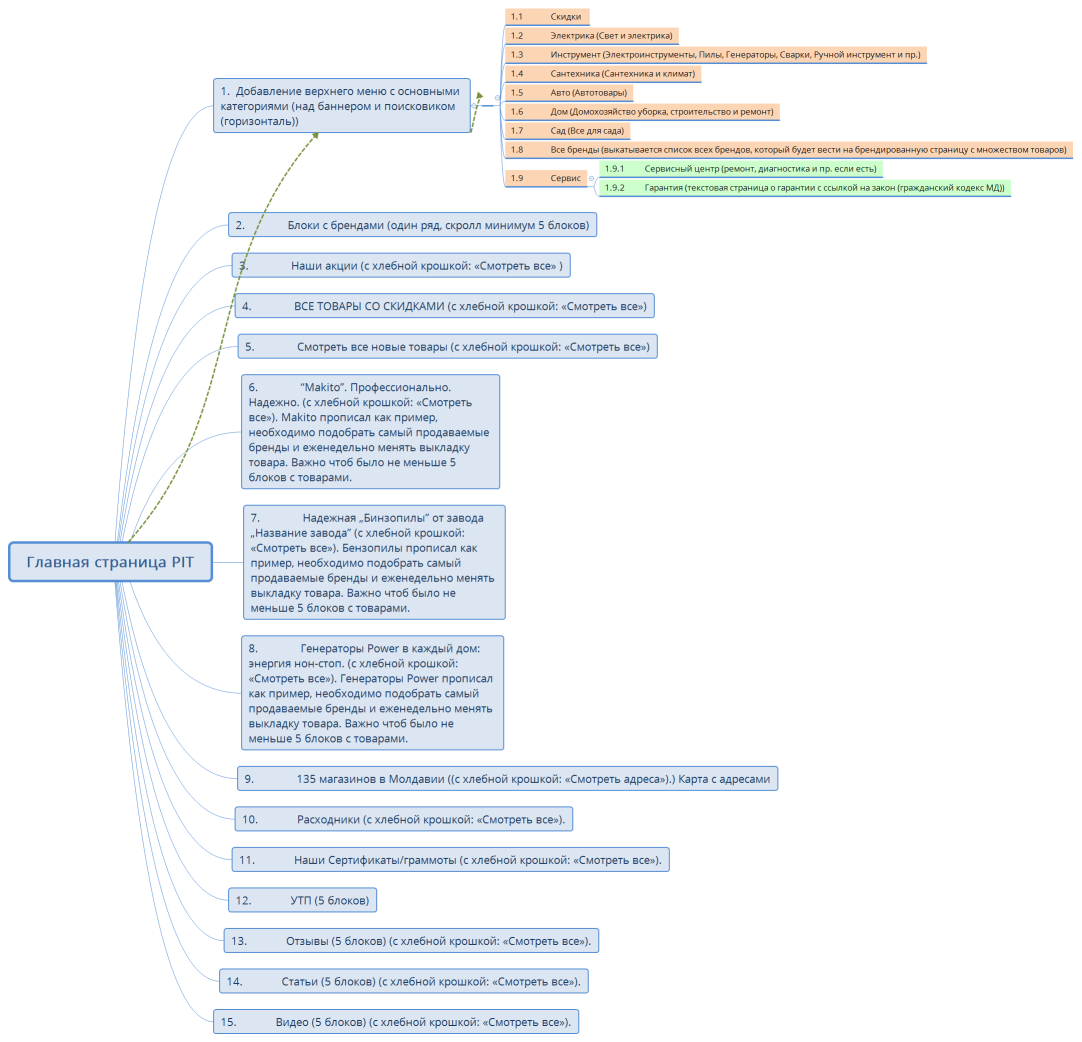
Главная страница PIT
Главная страница PIT
Alex Garbuz
Free
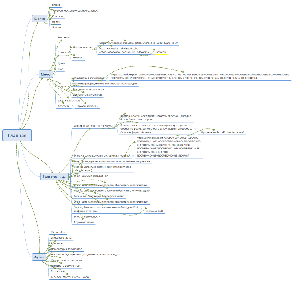
Главная
Главная
Alex Garbuz
Free