Skip to main content
Aldar Khaidapov

Aldar Khaidapov

8templates
Интерфейс Платформы Опросов
Интерфейс Платформы Опросов
Aldar Khaidapov
Free
Яндекс.Самокат.xmind1.xmind
Яндекс.Самокат.xmind1.xmind
Aldar Khaidapov
Free
Яндекс Маршруты.xmind
Яндекс Маршруты.xmind
Aldar Khaidapov
Free
Яндекс Маршруты.xmind
Яндекс Маршруты.xmind
Aldar Khaidapov
Free
Яндекс Маршруты.xmind
Яндекс Маршруты.xmind
Aldar Khaidapov
Free
Яндекс Маршруты.xmind
Яндекс Маршруты.xmind
Aldar Khaidapov
Free
Яндекс Маршруты.xmind
Яндекс Маршруты.xmind
Aldar Khaidapov
Free
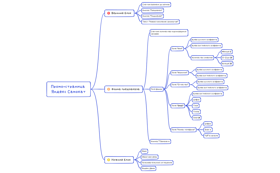
Промо-страница Яндекс Самокат.xmind
Промо-страница Яндекс Самокат.xmind
Aldar Khaidapov
Free