Skip to main content
Ai Sakamoto

Ai Sakamoto

1templates
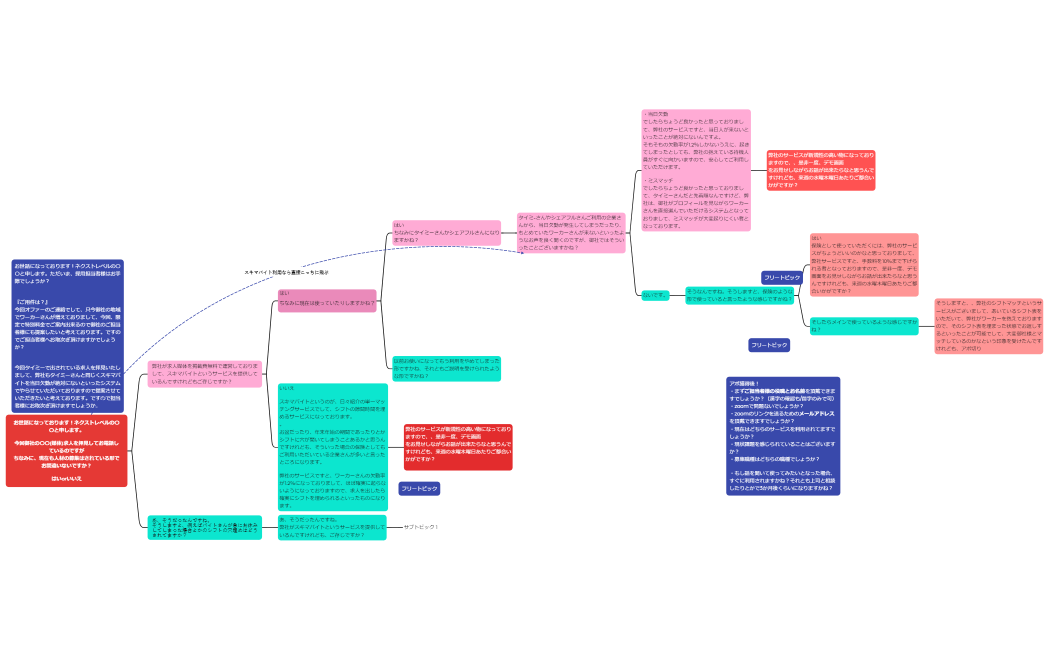
お世話になっております!ネクストレベルの〇〇と申します。今回御社の〇〇(媒体)求人を拝見してお電話しているのですがちなみに、現在も人材の募集はされている形でお間違いないですか?はいorいいえ
お世話になっております!ネクストレベルの〇〇と申します。今回御社の〇〇(媒体)求人を拝見してお電話しているのですがちなみに、現在も人材の募集はされている形でお間違いないですか?はいorいいえ
Ai Sakamoto
Free