Skip to main content
Home
Download
Pricing
Why Submit?
Submit
Adele Yamaletdinova
1
templates
All Prices
All Templates
All Languages
Search templates
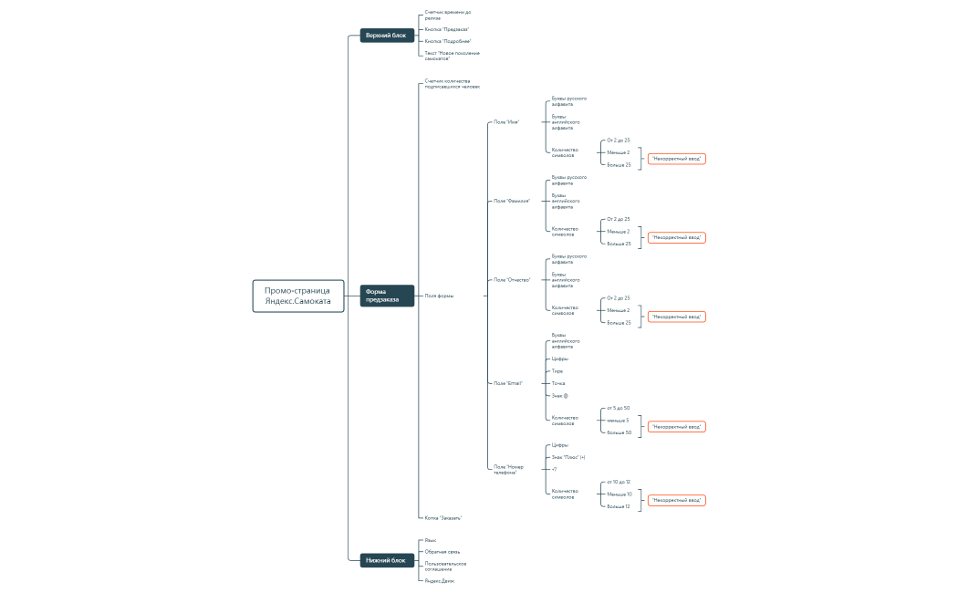
Промо-страница Яндекс.Самоката
Adele Yamaletdinova
Free