Skip to main content
adamfrancoise

adamfrancoise

7templates
Carte 1
Carte 1
adamfrancoise
Free
Carte 1
Carte 1
adamfrancoise
Free
Carte 1
Carte 1
adamfrancoise
Free
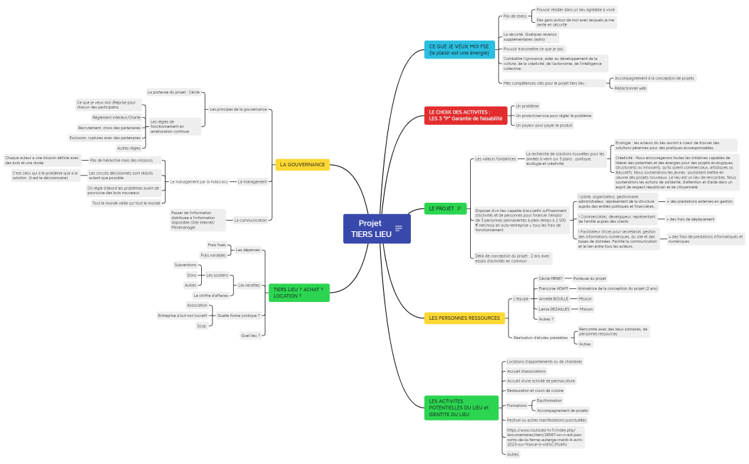
Projet  TIERS LIEU
Projet TIERS LIEU
adamfrancoise
Free
Projet  TIERS LIEU
Projet TIERS LIEU
adamfrancoise
Free
Projet  TIERS LIEU
Projet TIERS LIEU
adamfrancoise
Free
Projet TIERS LIEU
Projet TIERS LIEU
adamfrancoise
Free