Skip to main content
Home
Download
Pricing
Contact Sales
Sign In
Sign Up
xrXJibSsRB
4
templates
All Prices
All Templates
All Languages
Search templates
Stock Master.xmind
xrXJibSsRB
Free
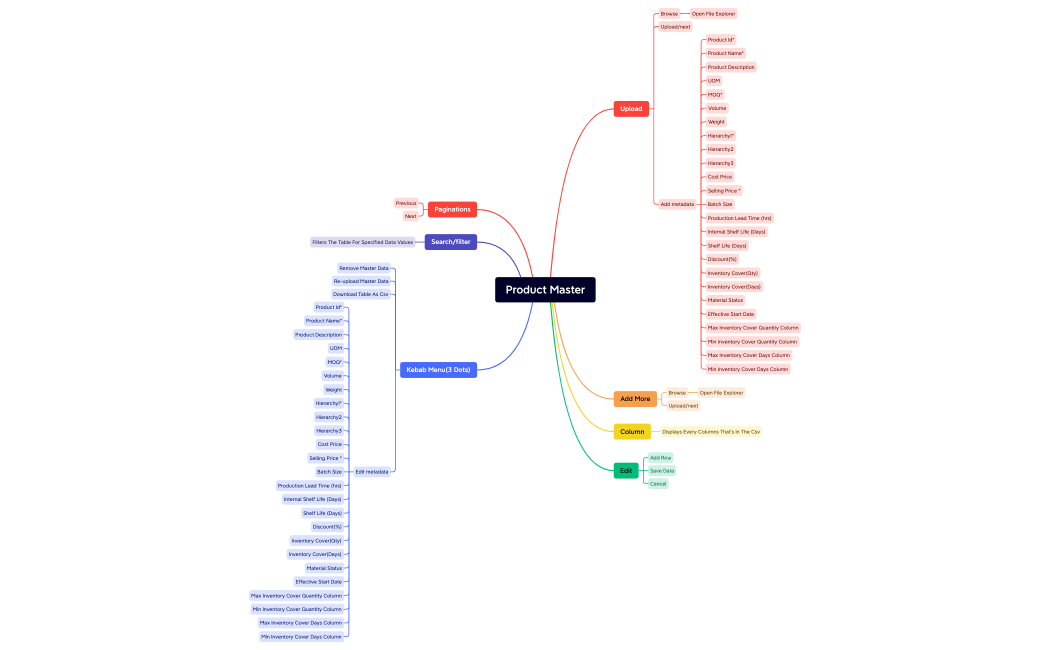
Product Master.xmind
xrXJibSsRB
Free
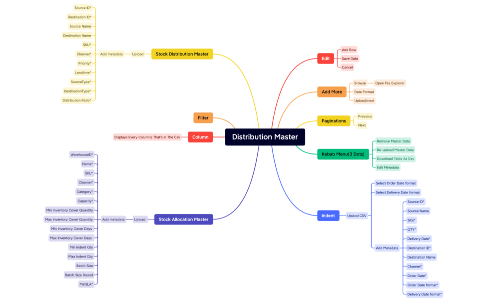
Distribution Master.xmind
xrXJibSsRB
Free
Procurement Master.xmind
xrXJibSsRB
Free