Skip to main content
wsqcCMLLvN

wsqcCMLLvN

39templates
Крипта 3:4  — копия (1) — копия
Крипта 3:4  — копия (1) — копия
wsqcCMLLvN
Free
Основы маркетинга
Основы маркетинга
wsqcCMLLvN
Free
2-я консультация
2-я консультация
wsqcCMLLvN
Free
Трипваер
Трипваер
wsqcCMLLvN
Free
ЗАПУСК
ЗАПУСК
wsqcCMLLvN
Free
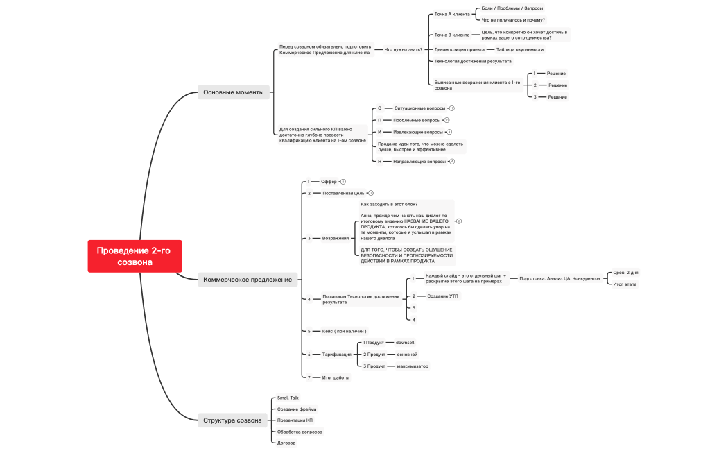
Проведение 2-го созвона 8 поток
Проведение 2-го созвона 8 поток
wsqcCMLLvN
Free
Позиционирование. Создание продукта
Позиционирование. Создание продукта
wsqcCMLLvN
Free
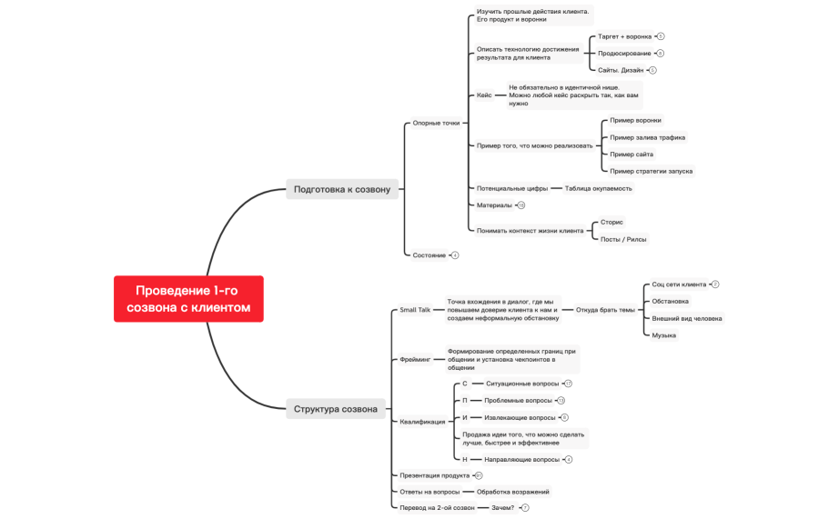
Проведение 1-го созвона с клиентом
Проведение 1-го созвона с клиентом
wsqcCMLLvN
Free
Воронки Ч2
Воронки Ч2
wsqcCMLLvN
Free