Skip to main content
tmpMcyvtPn

tmpMcyvtPn

13templates
EL PROBLEMA DE LA UNIDAD DEL ALMA HUMANA
EL PROBLEMA DE LA UNIDAD DEL ALMA HUMANA
tmpMcyvtPn
Free
EL PROBLEMA DE LA UNIDAD DEL ALMA HUMANA
EL PROBLEMA DE LA UNIDAD DEL ALMA HUMANA
tmpMcyvtPn
Free
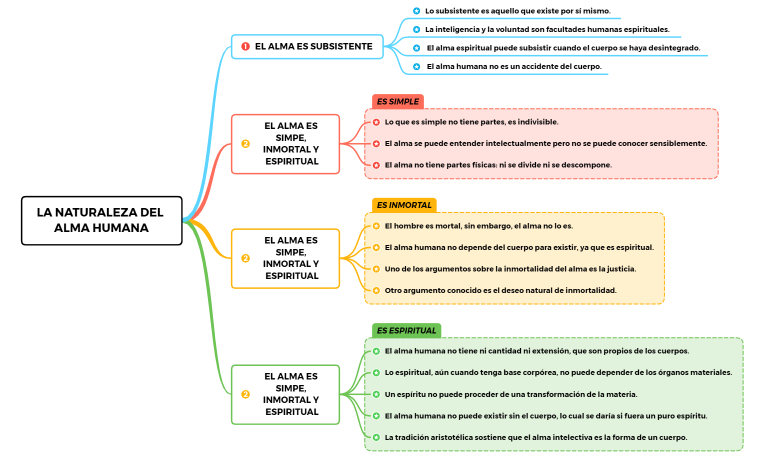
LA NATURALEZA DEL ALMA HUMANA
LA NATURALEZA DEL ALMA HUMANA
tmpMcyvtPn
Free
LA NATURALEZA DEL ALMA HUMANA
LA NATURALEZA DEL ALMA HUMANA
tmpMcyvtPn
Free
LA NATURALEZA DEL ALMA HUMANA
LA NATURALEZA DEL ALMA HUMANA
tmpMcyvtPn
Free
FACULTADES DEL ALMA HUMANA
FACULTADES DEL ALMA HUMANA
tmpMcyvtPn
Free
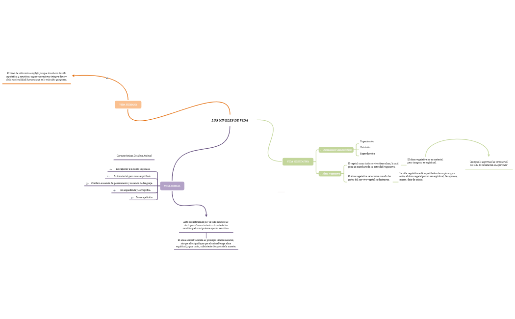
LOS NIVELES DE VIDA
LOS NIVELES DE VIDA
tmpMcyvtPn
Free
OPERACIONES ELEMENTALES DE SER VIVIENTE
OPERACIONES ELEMENTALES DE SER VIVIENTE
tmpMcyvtPn
Free
OPERACIONES ELEMENTALES DEL SER VIVIENTE
OPERACIONES ELEMENTALES DEL SER VIVIENTE
tmpMcyvtPn
Free