Skip to main content
Home
Download
Pricing
Contact Sales
Sign In
Sign Up
sIdHGfoOuQ
1
templates
All Prices
All Templates
All Languages
Search templates
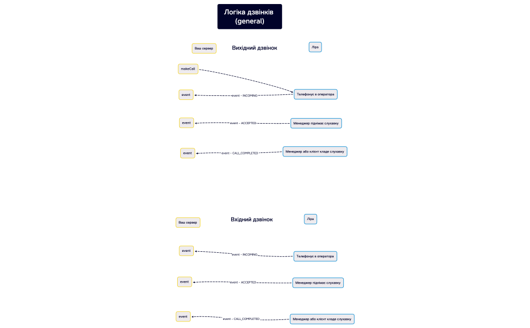
Логіка дзвінків (general)
sIdHGfoOuQ
Free