Skip to main content
Home
Download
Pricing
Contact Sales
Sign In
Sign Up
qwHzpoelxM
6
templates
All Prices
All Templates
All Languages
Search templates
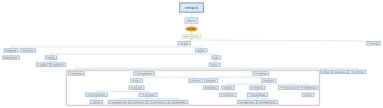
reetup-ui
qwHzpoelxM
Free
jraft@local-client
qwHzpoelxM
Free
index.tsx
qwHzpoelxM
Free
index.tsx
qwHzpoelxM
Free
index.tsx
qwHzpoelxM
Free
index.tsx
qwHzpoelxM
Free