Skip to main content
Home
Download
Pricing
Contact Sales
Sign In
Sign Up
Андрей Задорожко
1
templates
All Prices
All Templates
All Languages
Search templates
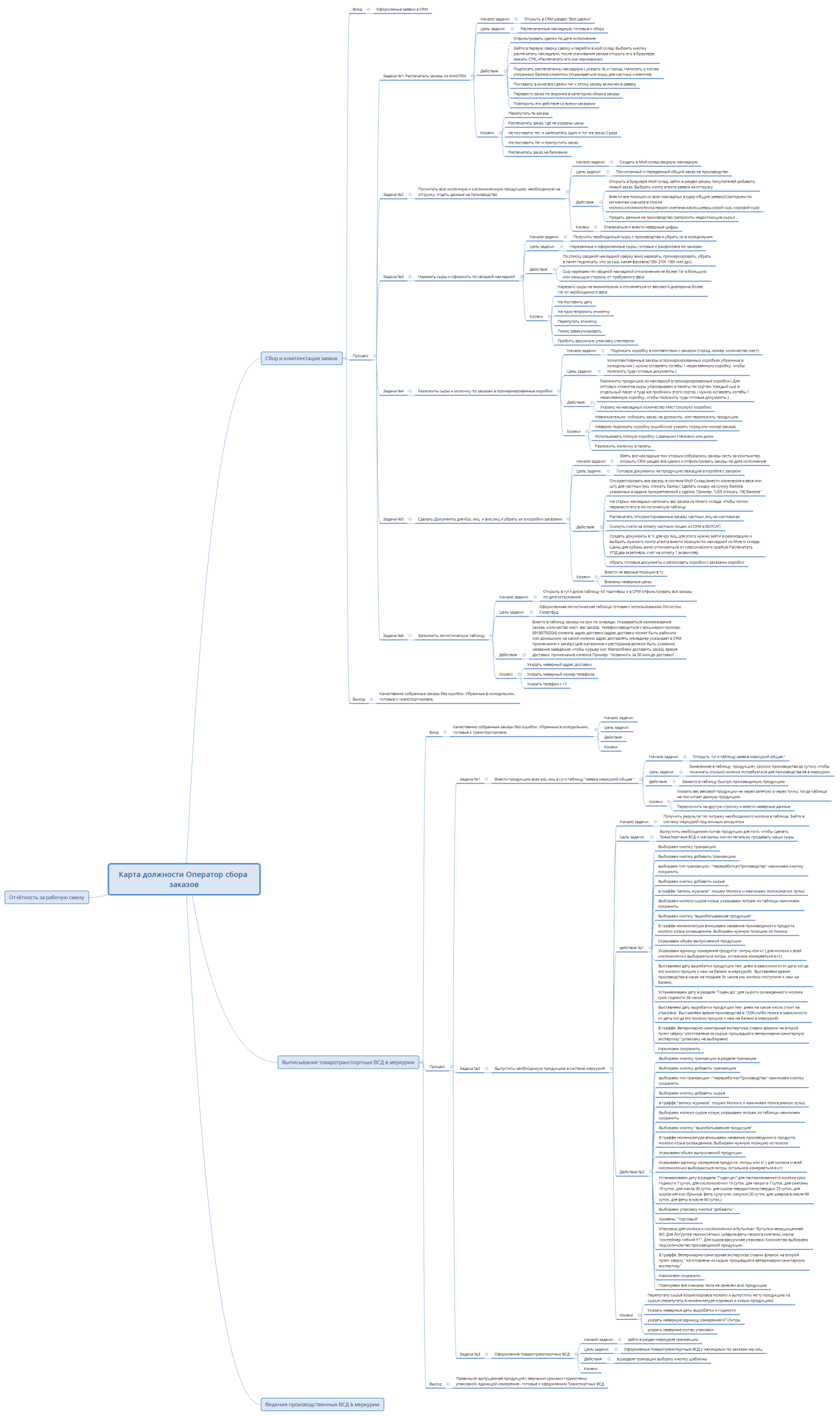
Карта должности Оператор сбора заказов
Андрей Задорожко
Free