Skip to main content
Home
Download
Pricing
Contact Sales
Sign In
Sign Up
Kateryna Kuzhel
2
templates
All Prices
All Templates
All Languages
Search templates
Weekly CRM Reports
Kateryna Kuzhel
Free
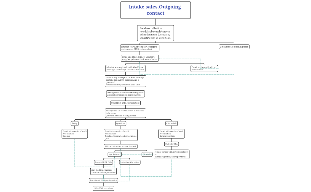
Intake sales.Outgoing contact_ August 29, 2022
Kateryna Kuzhel
Free