Skip to main content
Ouliana ERMINA

Ouliana ERMINA

3templates
Сообщество по обмену опытом в вопросах семьи с целью достижения гармоничного и ресурсного состояния каждого из его членов.
Сообщество по обмену опытом в вопросах семьи с целью достижения гармоничного и ресурсного состояния каждого из его членов.
Ouliana ERMINA
Free
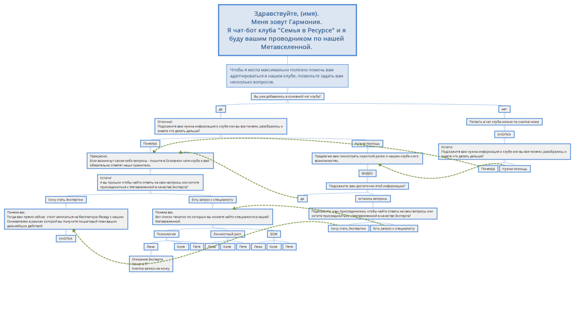
Здравствуйте, (имя). Меня зовут Гармония. Я чат-бот клуба "Семья в Ресурсе" и я буду вашим проводником по нашей Метавселенной.
Здравствуйте, (имя). Меня зовут Гармония. Я чат-бот клуба "Семья в Ресурсе" и я буду вашим проводником по нашей Метавселенной.
Ouliana ERMINA
Free
/familyclub
/familyclub
Ouliana ERMINA
Free