Skip to main content
Huu Thang Nguyen

Huu Thang Nguyen

15templates
Định hướng quy trình CSKH sau mua THỜI TRANG GINO KIDS
Định hướng quy trình CSKH sau mua THỜI TRANG GINO KIDS
Huu Thang Nguyen
Free
Minh Châu Fashion
Minh Châu Fashion
Huu Thang Nguyen
Free
Hệ sinh thái PANCAKE
Hệ sinh thái PANCAKE
Huu Thang Nguyen
Free
Định hướng quy trình Chattrix
Định hướng quy trình Chattrix
Huu Thang Nguyen
Free
Định hướng quy trình Chattrix
Định hướng quy trình Chattrix
Huu Thang Nguyen
Free
Central Topic
Central Topic
Huu Thang Nguyen
Free
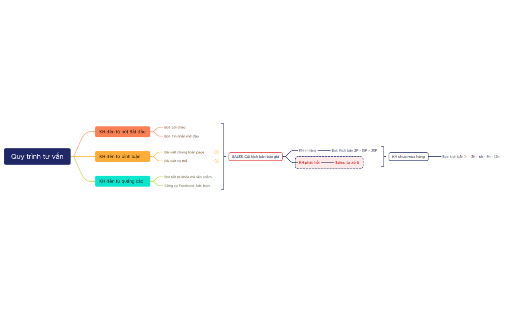
Quy trình tư vấn Chattrix - Anh Hiếu - Rhodi Thời trang
Quy trình tư vấn Chattrix - Anh Hiếu - Rhodi Thời trang
Huu Thang Nguyen
Free
Định hướng quy trình Chattrix
Định hướng quy trình Chattrix
Huu Thang Nguyen
Free
Định hướng quy trình CSKH sau mua theo lộ trình nhiều ngày của từng nhóm KH
Định hướng quy trình CSKH sau mua theo lộ trình nhiều ngày của từng nhóm KH
Huu Thang Nguyen
Free