Skip to main content
Александр Кривоберец

Александр Кривоберец

9templates
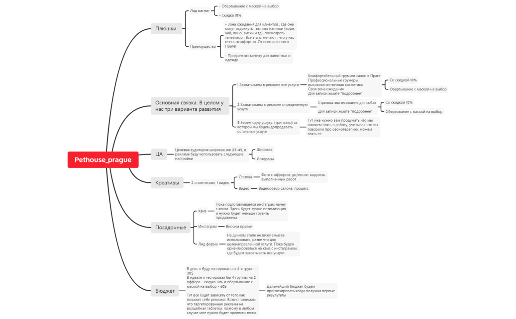
Pethouse_prague
Pethouse_prague
Александр Кривоберец
Free
twenty_two_lingerie_ стратегия таргет
twenty_two_lingerie_ стратегия таргет
Александр Кривоберец
Free
Bis Events
Bis Events
Александр Кривоберец
Free
Smart.kids
Smart.kids
Александр Кривоберец
Free
DORIS.BAG
DORIS.BAG
Александр Кривоберец
Free
DORIS.BAG
DORIS.BAG
Александр Кривоберец
Free
Максим Шульц
Максим Шульц
Александр Кривоберец
Free
Максим Шульц
Максим Шульц
Александр Кривоберец
Free
Максим Шульц
Максим Шульц
Александр Кривоберец
Free