Skip to main content
Home
Download
Pricing
Contact Sales
Sign In
Sign Up
jjjMEHFQre
3
templates
All Prices
All Templates
All Languages
Search templates
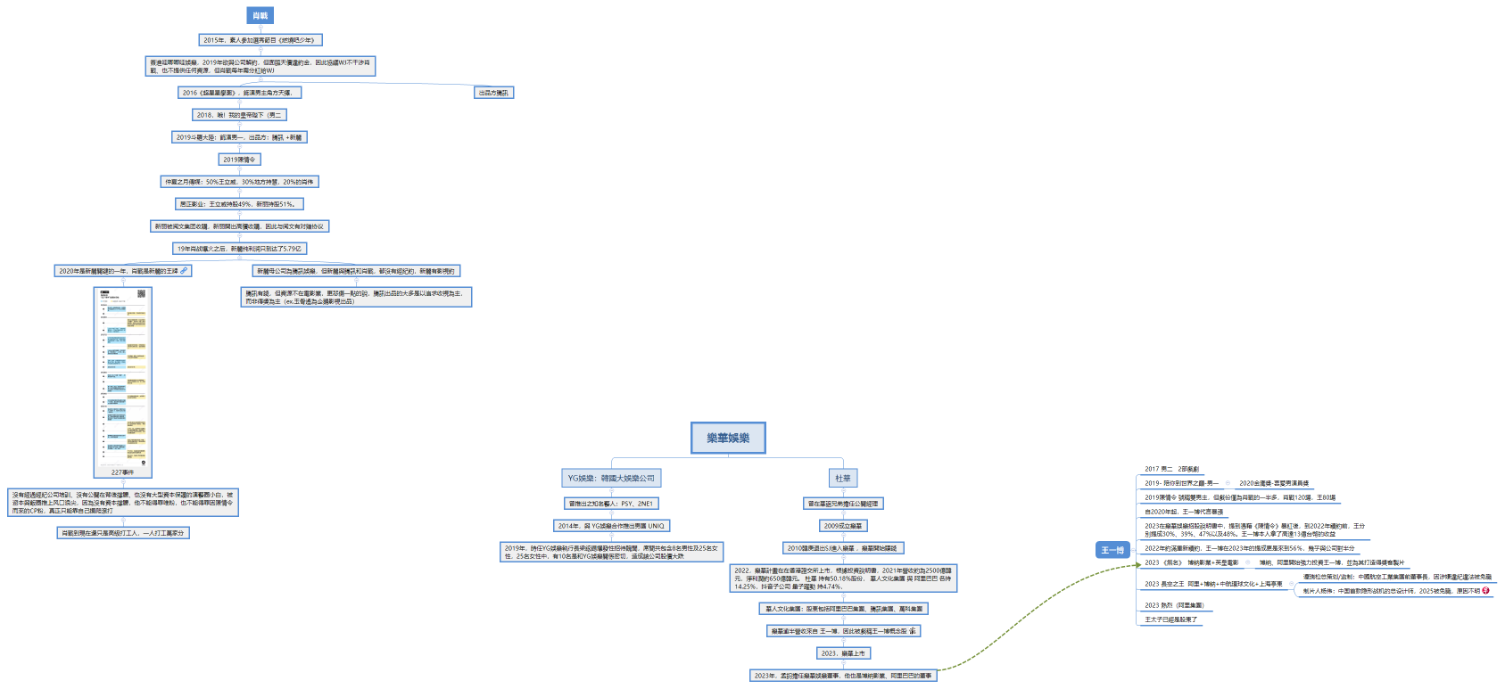
王一博、肖戰背後的資本差異
jjjMEHFQre
Free
樂華/肖戰/王一博的資本博奕
jjjMEHFQre
Free
CXC研究
jjjMEHFQre
Free