Skip to main content
Home
Download
Pricing
Contact Sales
Sign In
Sign Up
Veronika Kuzmina
1
templates
All Prices
All Templates
All Languages
Search templates
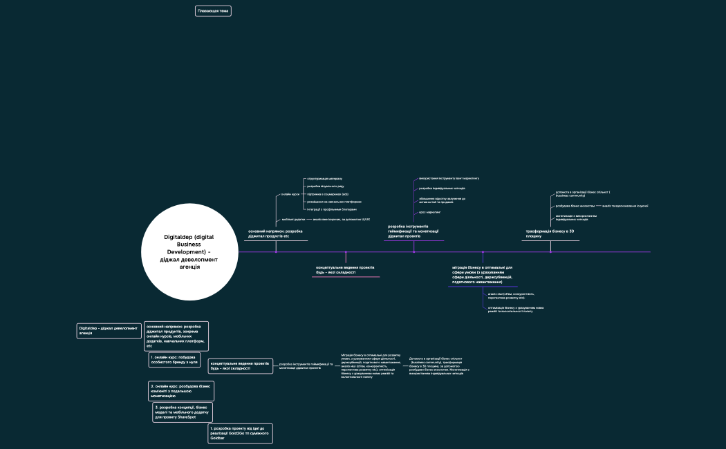
Digitaldep (digital Business Development) - діджал девелопмент агенція
Veronika Kuzmina
Free