Skip to main content
Oscar

Oscar

16templates
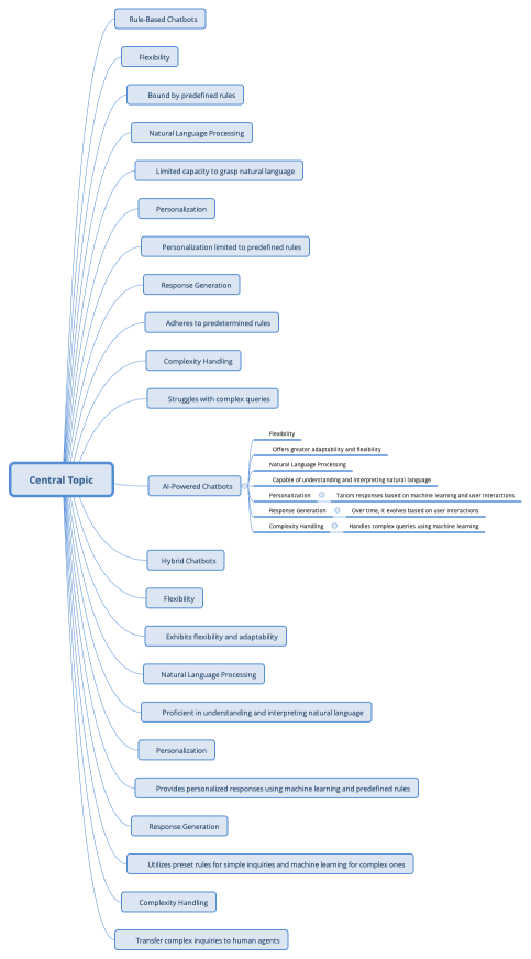
Types of chatbots and main features
Types of chatbots and main features
Oscar
Free
Central Topic
Central Topic
Oscar
Free
PMI-PBA Business Analysis Domain
PMI-PBA Business Analysis Domain
Oscar
Free
Scrum bites
Scrum bites
Oscar
Free
Scrum bites
Scrum bites
Oscar
Free
Business Analysis Knowledge Areas
Business Analysis Knowledge Areas
Oscar
Free
Scrum bites
FeaturedXmind Favorites
Scrum bites
Oscar
Free
Scrum bites
Scrum bites
Oscar
Free
Scrum bites
Scrum bites
Oscar
Free