Skip to main content
Home
Download
Pricing
Contact Sales
Sign In
Sign Up
Jinho Lee
3
templates
All Prices
All Templates
All Languages
Search templates
Web POS VIN Data & EPC
Jinho Lee
Free
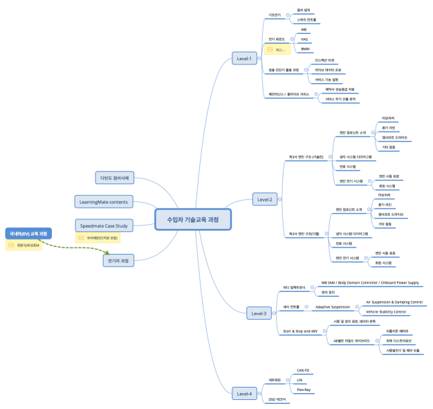
수입차 기술교육 과정
Jinho Lee
Free
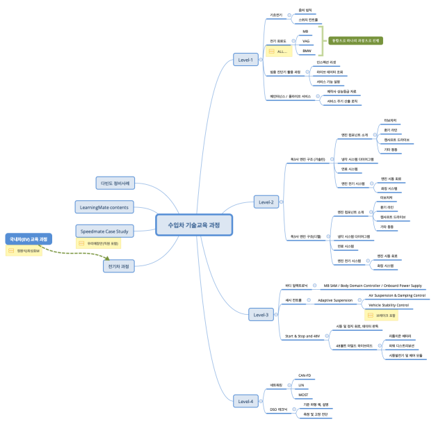
수입차 기술교육 과정
Jinho Lee
Free