Skip to main content
eTGVZqemam

eTGVZqemam

106templates
[МЧД] Отправка в сторону X5 МЧД и подписи МЧД от контаргентов
[МЧД] Отправка в сторону X5 МЧД и подписи МЧД от контаргентов
eTGVZqemam
Free
Операторские квитанции и Переход на Обезличенную подпись
Операторские квитанции и Переход на Обезличенную подпись
eTGVZqemam
Free
Формирование Пользовательских квитанций
Формирование Пользовательских квитанций
eTGVZqemam
Free
Информация об МЧД в карточках документов в П-Курьере
Информация об МЧД в карточках документов в П-Курьере
eTGVZqemam
Free
Экранная форма подписания
Экранная форма подписания
eTGVZqemam
Free
Документооборот для остальных двухтитульных документов по версии технологии обмена в роуминге = ФНС 1.0
Документооборот для остальных двухтитульных документов по версии технологии обмена в роуминге = ФНС 1.0
eTGVZqemam
Free
Документооборот для двухтитульных документов по версии технологии обмена в роуминге = ФНС 1.0
Документооборот для двухтитульных документов по версии технологии обмена в роуминге = ФНС 1.0
eTGVZqemam
Free
Экранная форма подписания
Экранная форма подписания
eTGVZqemam
Free
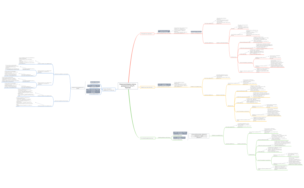
Экранная форма списка доверенностей в П-Курьере
Экранная форма списка доверенностей в П-Курьере
eTGVZqemam
Free