Skip to main content
Home
Download
Pricing
Contact Sales
Sign In
Sign Up
Jack Li
2
templates
All Prices
All Templates
All Languages
Search templates
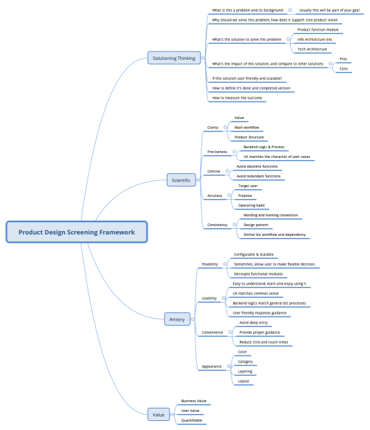
Product Design Screening Framework
Jack Li
Free
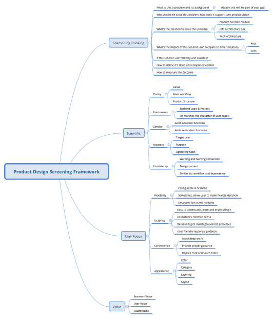
Product Design Screening Framework
Jack Li
Free