Skip to main content
Home
Download
Pricing
Why Submit?
Submit
Sign In
Sign Up
cYmDyUHSzn
3
templates
All Prices
All Templates
All Languages
Search templates
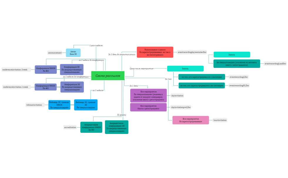
Схема рассылок
cYmDyUHSzn
Free
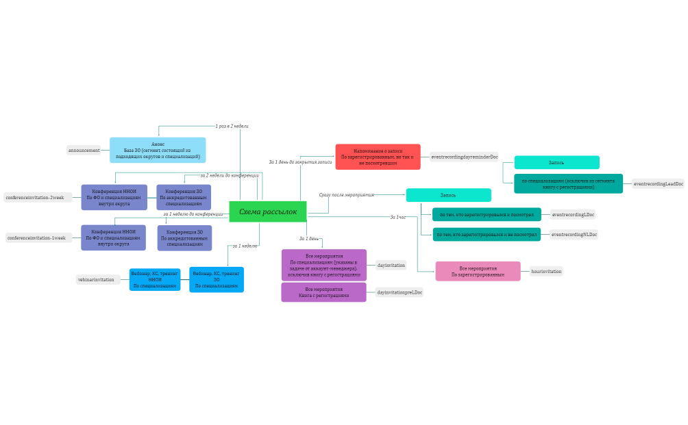
Схема рассылок
cYmDyUHSzn
Free
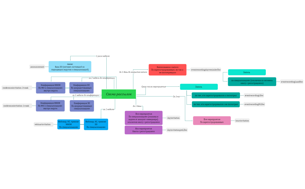
Схема рассылок
cYmDyUHSzn
Free