Skip to main content
ZCEDeAwCTQ

ZCEDeAwCTQ

6templates
Структура асаны
Структура асаны
ZCEDeAwCTQ
Free
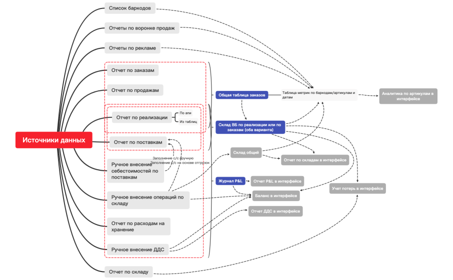
Структура данных в аналитики для вб
Структура данных в аналитики для вб
ZCEDeAwCTQ
Free
Структура данных в аналитики для вб
Структура данных в аналитики для вб
ZCEDeAwCTQ
Free
Структура БП
Структура БП
ZCEDeAwCTQ
Free
Структура БП
Структура БП
ZCEDeAwCTQ
Free
Аналитика на WB
Аналитика на WB
ZCEDeAwCTQ
Free