Skip to main content
WkAqkEZKUQ

WkAqkEZKUQ

6templates
Extinction Myth Discussion01
Extinction Myth Discussion01
WkAqkEZKUQ
Free
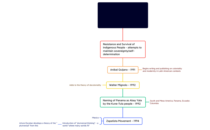
Key Moments of Decoloniality in Latin America Latin American Theory
Key Moments of Decoloniality in Latin America Latin American Theory
WkAqkEZKUQ
Free
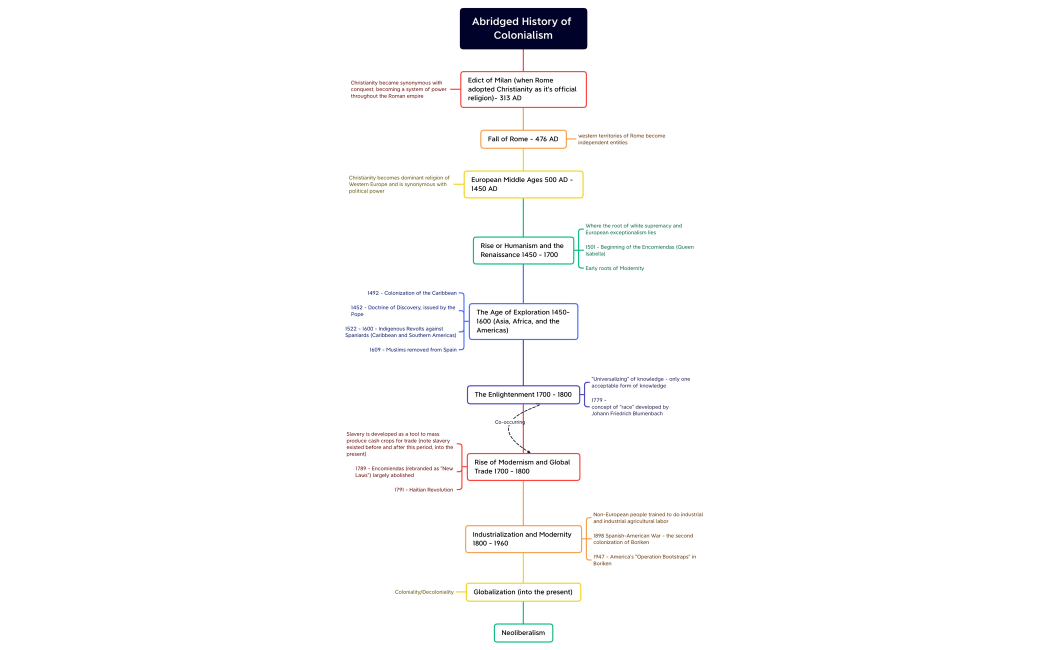
AbridgedHistory of Colonialism
AbridgedHistory of Colonialism
WkAqkEZKUQ
Free
AbridgedHistory of Colonialism
AbridgedHistory of Colonialism
WkAqkEZKUQ
Free
AbridgedHistory of Colonialism
AbridgedHistory of Colonialism
WkAqkEZKUQ
Free
Cemi Kinship Diagrams
Cemi Kinship Diagrams
WkAqkEZKUQ
Free