Skip to main content
Home
Download
Pricing
Contact Sales
Sign In
Sign Up
RoxRbNPTnI
4
templates
All Prices
All Templates
All Languages
Search templates
CHAEBOL行銷規劃
RoxRbNPTnI
Free
Potato_v1.0現有問題盤點
RoxRbNPTnI
Free
potato_現有問題
RoxRbNPTnI
Free
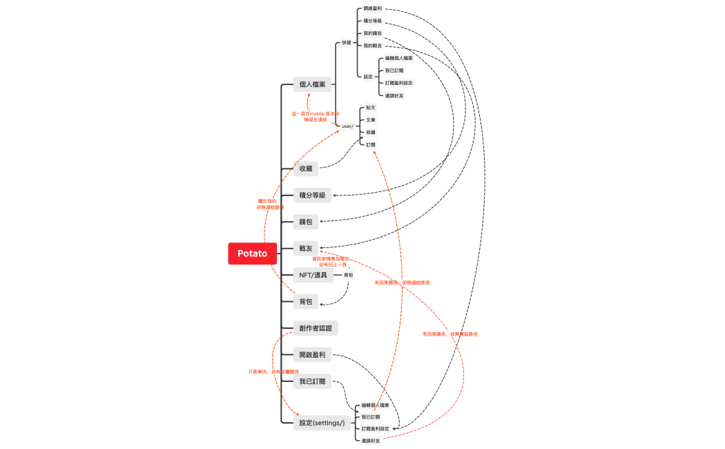
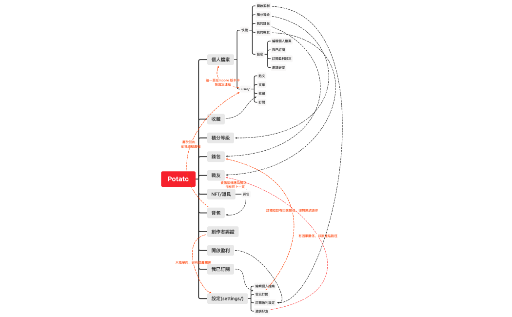
potato media sitemap
RoxRbNPTnI
Free