Skip to main content
Home
Download
Pricing
Contact Sales
Sign In
Sign Up
Marina Fizik
2
templates
All Prices
All Templates
All Languages
Search templates
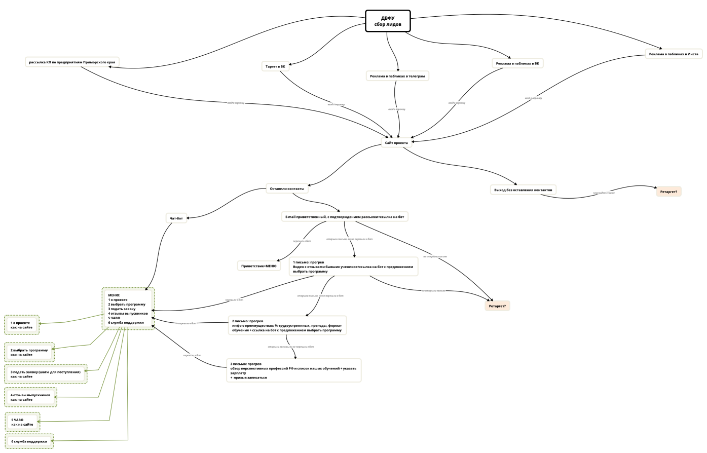
ДВФУ сбор лидов
Marina Fizik
Free
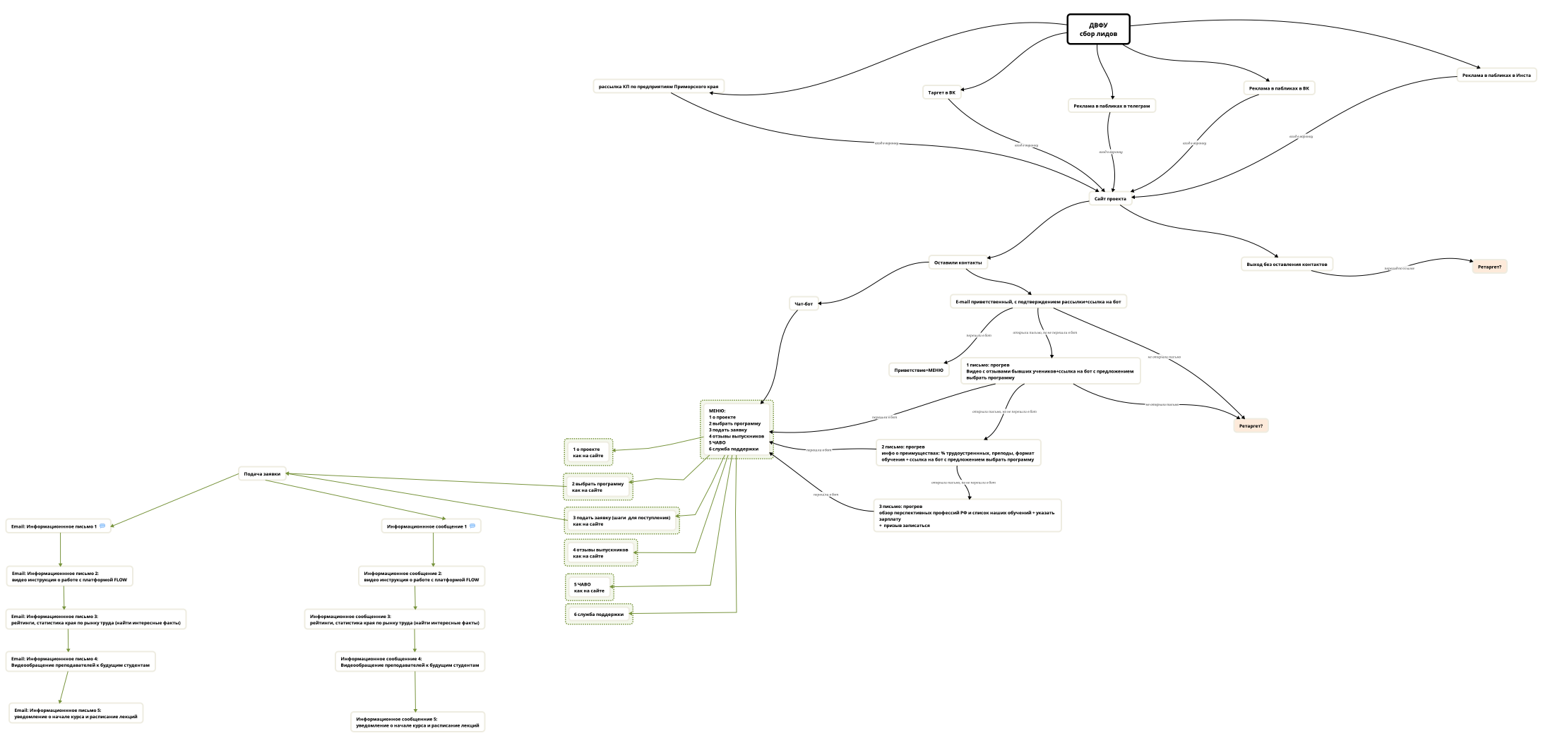
ДВФУ сбор лидов
Marina Fizik
Free