Skip to main content
Home
Download
Pricing
Why Submit?
Submit
Sign In
Sign Up
Little Potato
5
templates
All Prices
All Templates
All Languages
Search templates
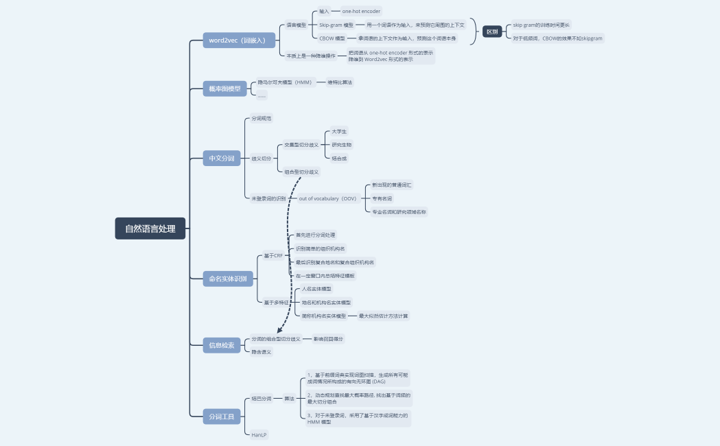
自然语言处理
Little Potato
Free
Three.js
Little Potato
Free
WebGL
Little Potato
Free
信息检索导论
Little Potato
Free
信息检索导论
Little Potato
Free