Skip to main content
Home
Download
Pricing
Contact Sales
Sign In
Sign Up
AwesoMarky Enriquez
3
templates
All Prices
All Templates
All Languages
Search templates
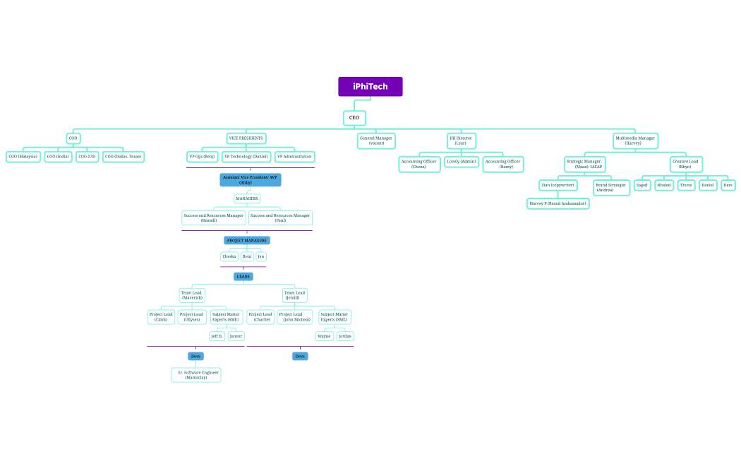
iPhiTech.xmind
AwesoMarky Enriquez
Free
Company Structure
AwesoMarky Enriquez
Free
Company Structure
AwesoMarky Enriquez
Free