Skip to main content
Home
Download
Pricing
Contact Sales
Sign In
Sign Up
HXKpvBBwIH
2
templates
All Prices
All Templates
All Languages
Search templates
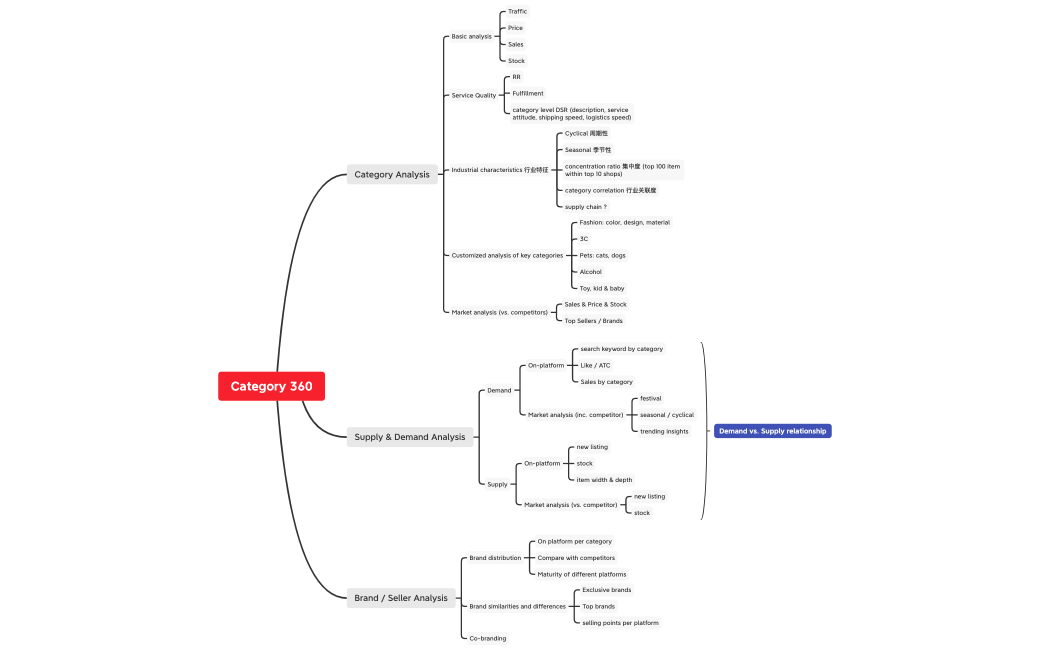
Category 360 v0.1
HXKpvBBwIH
Free
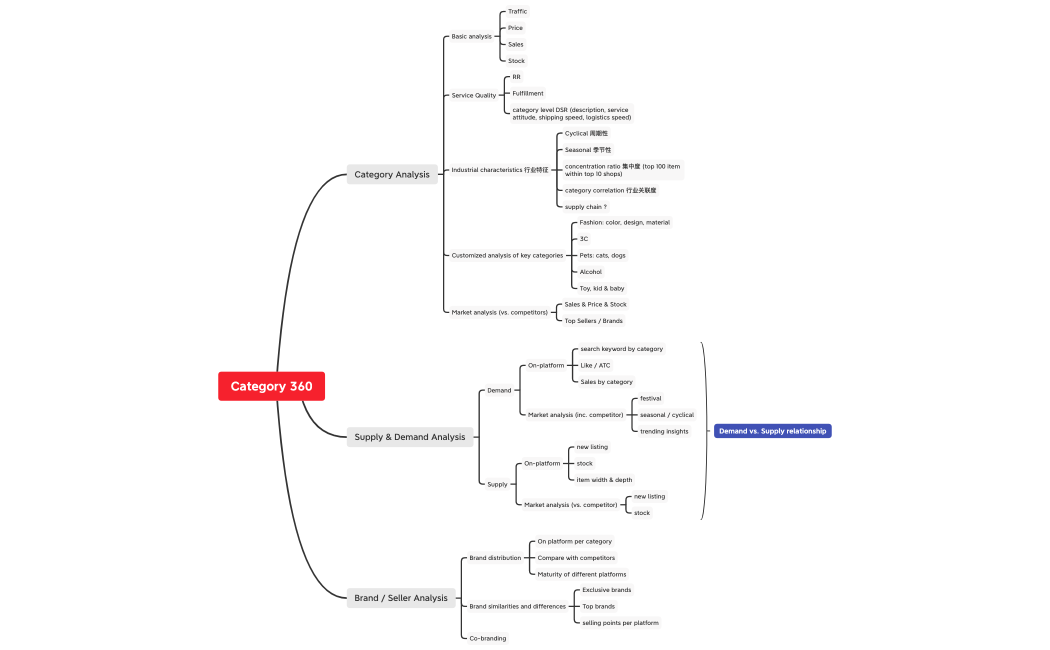
Category 360 v0.1
HXKpvBBwIH
Free