Skip to main content
Home
Download
Pricing
Contact Sales
Sign In
Sign Up
sumi tra
2
templates
All Prices
All Templates
All Languages
Search templates
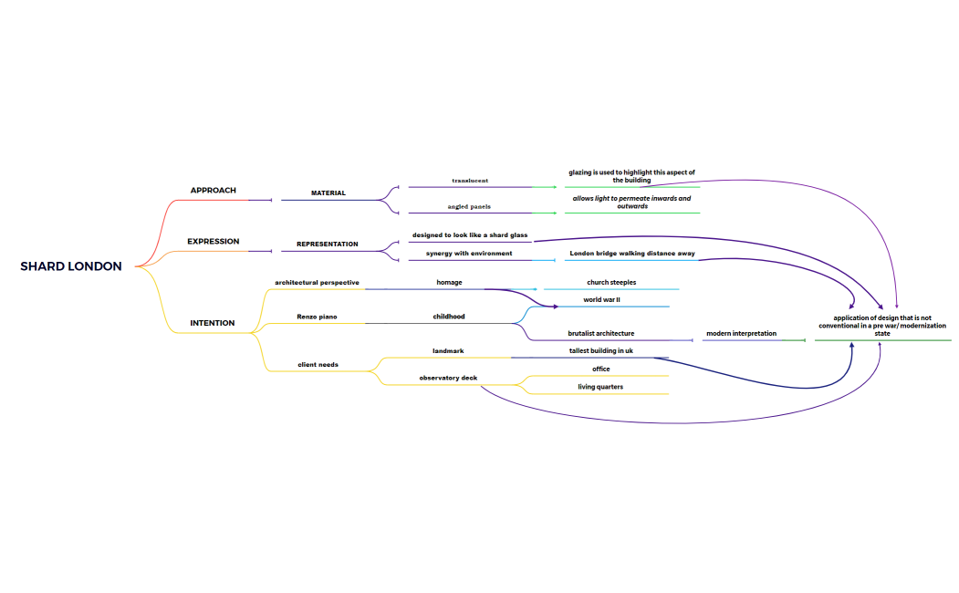
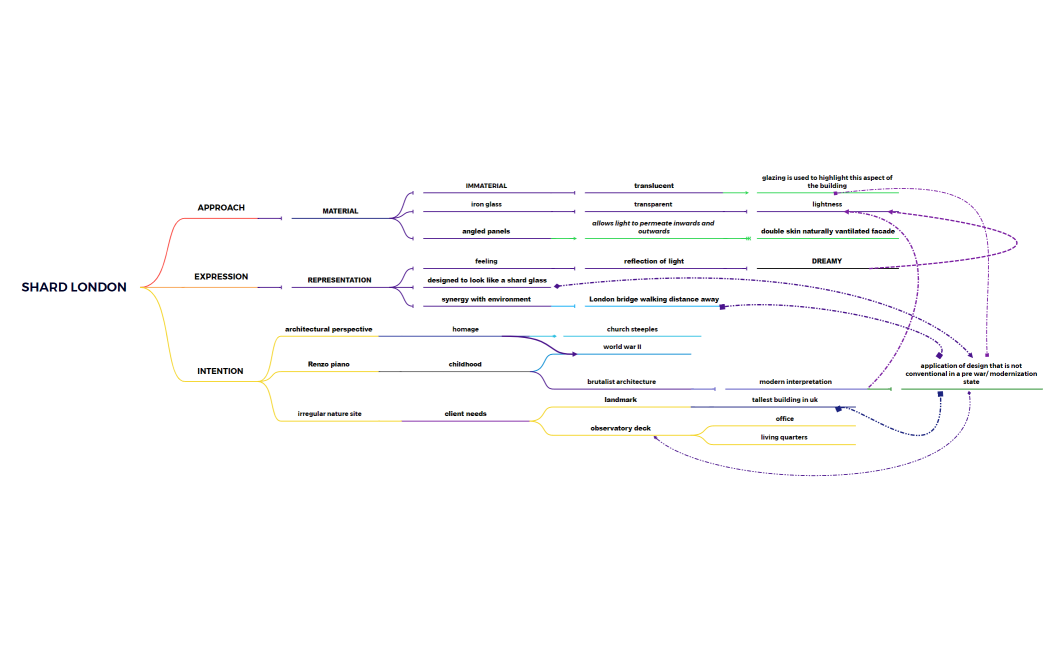
SHARD LONDON
sumi tra
Free
Untitled
sumi tra
Free