Skip to main content
Home
Download
Pricing
Contact Sales
Sign In
Sign Up
倉本 晶子
19
templates
All Prices
All Templates
All Languages
Search templates
マップ 1
倉本 晶子
Free
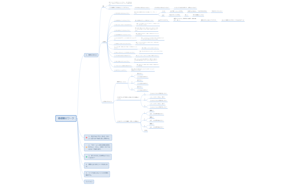
価値観のワーク菊池真由美様
倉本 晶子
Free
シート 1
倉本 晶子
Free
シート 1
倉本 晶子
Free
シート 1
倉本 晶子
Free
シート 1
倉本 晶子
Free
シート 1
倉本 晶子
Free
シート 1
倉本 晶子
Free
シート 1
倉本 晶子
Free
1
2
3