Skip to main content
Ольга

Ольга

4templates
Подписная страница для регистрации на вебинар
Подписная страница для регистрации на вебинар
Ольга
Free
Подписная страница для регистрации на вебинар
Подписная страница для регистрации на вебинар
Ольга
Free
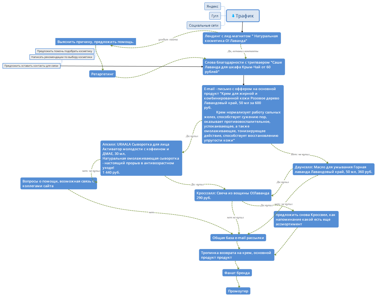
Трафик
Трафик
Ольга
Free
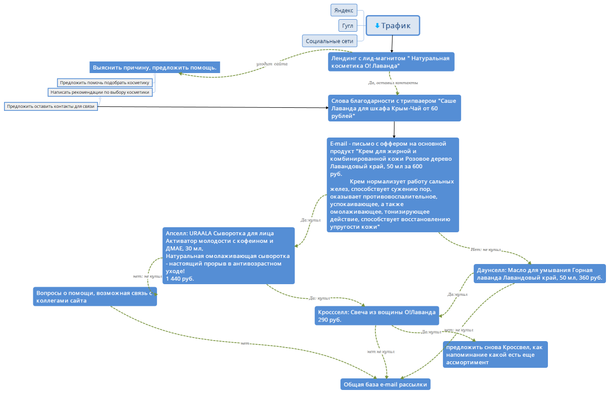
Трафик
Трафик
Ольга
Free