Skip to main content
Home
Download
Pricing
Contact Sales
Sign In
Sign Up
Tatiana Kravets
2
templates
All Prices
All Templates
All Languages
Search templates
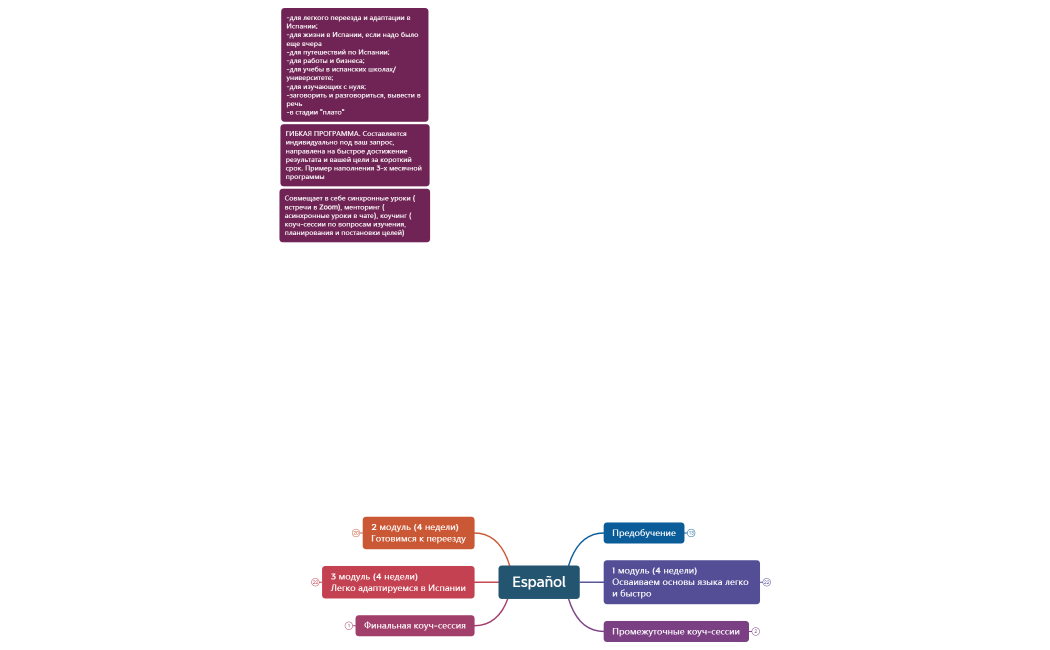
Español
Tatiana Kravets
Free
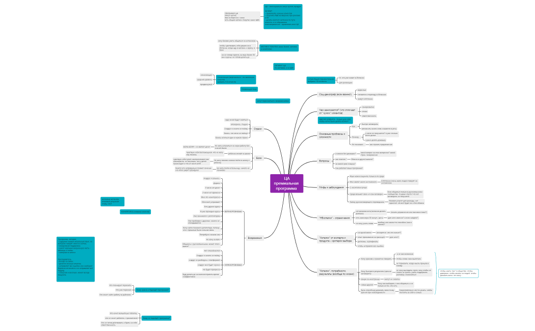
ЦА шаблон
Tatiana Kravets
Free