Skip to main content
EzNxkMIqVW

EzNxkMIqVW

6templates
Стили управления и современные методы лидерства
Стили управления и современные методы лидерства
EzNxkMIqVW
Free
ПРОДАЖИ В БЛОГЕ
ПРОДАЖИ В БЛОГЕ
EzNxkMIqVW
Free
ПРОДАЖИ В БЛОГЕ
ПРОДАЖИ В БЛОГЕ
EzNxkMIqVW
Free
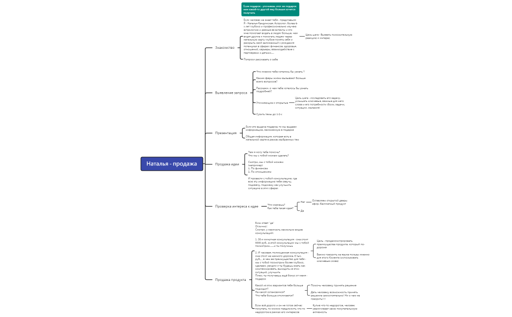
Наталья - продажа
Наталья - продажа
EzNxkMIqVW
Free
Марина Асеева
Марина Асеева
EzNxkMIqVW
Free
Марина Асеева
Марина Асеева
EzNxkMIqVW
Free