Skip to main content
nannik study

nannik study

7templates
HAPA-Modell
HAPA-Modell
nannik study
Free
Gicht
Gicht
nannik study
Free
Mangelernährung
Mangelernährung
nannik study
Free
Morbus Crohn
Morbus Crohn
nannik study
Free
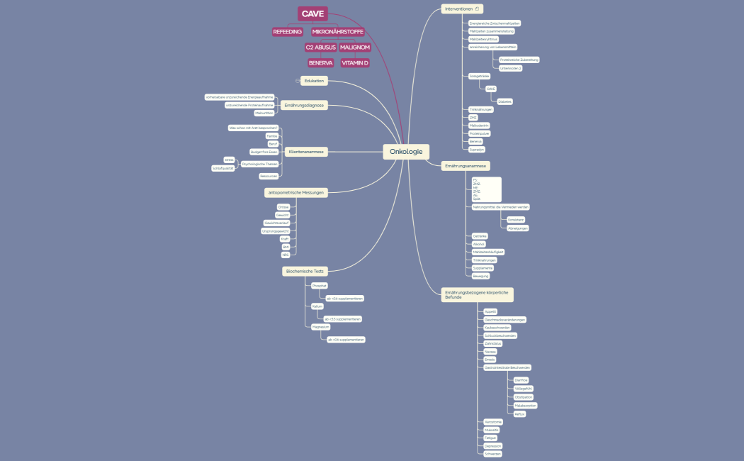
Onkologie
Onkologie
nannik study
Free
Ernährungsberatung bei FODMAP
Ernährungsberatung bei FODMAP
nannik study
Free
Interventionen Onkologie Mangelernährung
Interventionen Onkologie Mangelernährung
nannik study
Free