Skip to main content
Home
Download
Pricing
Contact Sales
Sign In
Sign Up
ちあき まつおか
2
templates
All Prices
All Templates
All Languages
Search templates
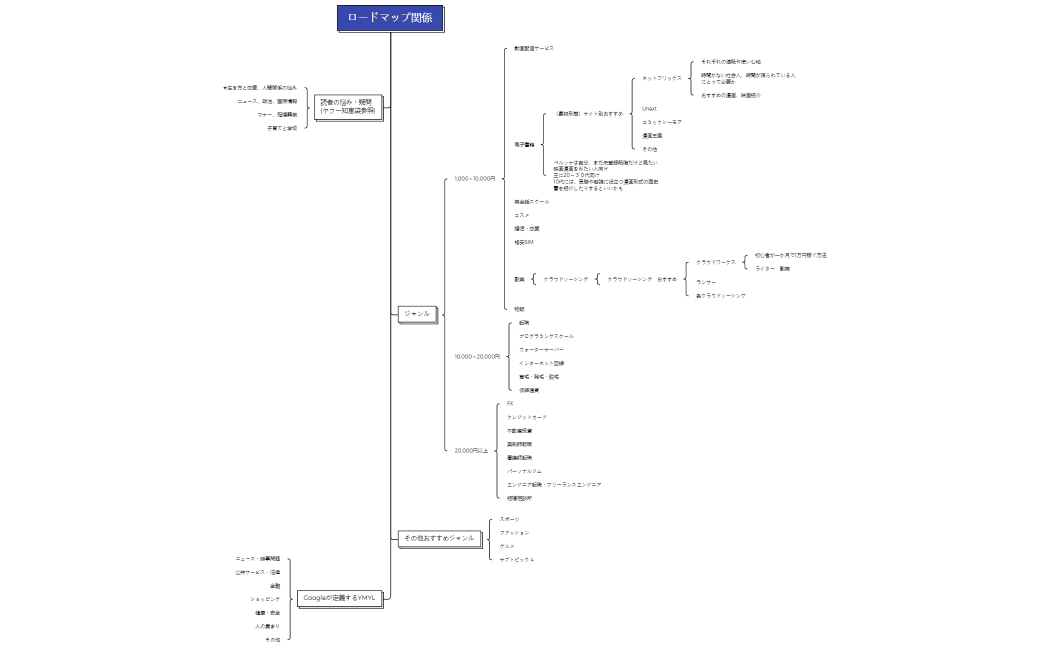
ロードマップ関係
ちあき まつおか
Free
b
ちあき まつおか
Free